
中国
China
中国质量认证中心更新电器装置开关安全认证规则
中国质量认证中心(英文缩写 CQC)2024 年 7 月对 CQC11-461233-2009《电器装置开关安全认证规则》进行了修订,涉及业务小类号:003011。
现将规则修订及实施要求通知如下:
一、实施规则主要修订内容
1)修改了适用范围;
2)增加了认证模式 2;
3)删除依据标准 GB 16915.1-2003、GB/T 16915.3-2003 和 GB/T 16915.4-2003;
4)证书有效期由“长期有效”变更为 5 年,并增加复审要求;
5)认证标志修改为“CQC 基本认证标志”,并由允许使用认证标志改为应使用认证标志;
6)增加认证责任和技术争议与申诉条款;
7)删除遥控开关和延时开关的产品描述。
二、实施要求
1. 自本通知发布之日起,CQC 将采用修订后的认证规则受理申请并出具相关标准认证证书;
2. 对已发证书采取结合产品变更、认证证书到期换证等自然过渡的方式对证书的认证依据标准进行转换。
《GB 44263-2024 电动汽车传导充电系统安全要求》等两项国标发布
2024 年 7 月 24 日,《GB 44263-2024 电动汽车传导充电系统安全要求》与《GB 39752-2024 电动汽车供电设备安全要求》两项强制性国家标准发布。两项标准将于 2025 年 8 月 1 日实施。
《电动汽车传导充电系统安全要求》规定了充电系统的电气安全、环境适应性、机械强度以及电磁兼容等方面的基本要求,而《电动汽车供电设备安全要求》则着重于供电设备的安装位置、结构设计及故障保护等方面。
强制性国家标准的发布,为后续充电桩实施强制性认证迈出了重要一步。目前,充电桩行业产品质量参差不齐,标准发布后,充电桩行业门槛进一步提高。
2024 年 5 月 29 日,国家市场监管总局发布《电动汽车充电桩产品质量监督抽查实施细则(2024 年版)》,这一细则的发布标志着我国在电动汽车充电桩产品质量监管领域迈出了坚实的一步。此项实施细则为首次发布,无疑为行业树立了一面鲜明的质量标杆。
近年来,随着电动汽车的普及和充电桩的大规模推广,充电桩产品质量的重要性逐渐凸显。然而,不容忽视的是,受市场产品价格波动的影响,部分充电桩设备在配置上出现了减配现象,其质量状况令人担忧。这不仅影响了消费者的使用体验,更对电动汽车行业的健康发展构成了潜在威胁。
如今,市场监管总局加大对市面上销售的充电桩产品的抽查力度,这一举措无疑是对行业的一次有力洗牌。通过对充电桩产品的严格监管和抽查,有助于剔除质量不合格的产品,维护市场秩序,保障消费者的合法权益。

欧盟
European Union
欧盟 POPs 法规提议限制 UV-328
2024 年 7 月 30 日,欧盟委员会发布 POPs 法规(EU) 2019/1021 修订草案,拟在(EU) 2019/1021 附录 I 的 A 部分新增 2-(2H-苯并三唑-2-基)-4,6-二叔戊基苯酚(UV-328)的管控要求。该草案征求意见期为 2024年 7 月 30 日至 2024 年 8 月 27 日,利益相关者可在此期间内反馈意见。
UV-328 是一种紫外吸收剂,通常用作涂料和各种塑料的光稳定剂。由于 UV-328 具有持久性、生物累积性和毒性(PBT),以及高持久性和高生物累积性(vPvB),在 2014 年 12 月已被欧洲化学品管理局(ECHA)确定为高度关注物质(SVHC)。
草案的主要内容如下:

链接:
https://ec.europa.eu/info/law/better-regulation/have-your-say/initiatives/13887-Persistent-organic-pollutants-UV-328_en
欧盟 REACH 法规拟限制 DMAC 和 NEP
2024 年 7 月 30 日,欧盟委员会向世界贸易组织(WTO)提交 G/TBT/N/EU/1079 通知,拟更新 REACH
法规((EC) No 1907/2006)附录 XVII,增加 N,N-二甲基乙酰胺(DMAC)和 1-乙基-2-吡咯烷酮(NEP)的限制条款。该提案预计将于 2025 年第一季度通过。
具体内容如下:

欧盟 RoHS 多条豁免条款失效
截至 2024 年 7 月 21 日,欧盟 RoHS 指令多条豁免条款失效,其中 22 项条款所有类别均失效,涉及诸多产品中使用的铅、镉、汞、六价铬、邻苯二甲酸二(2-乙基己基)酯(DEHP)等,部分条款的部分类别失效,建议使用到失效条款的企业及时对材料进行排查调整,以符合 RoHS 指令的要求。
附录Ⅲ、附录Ⅳ中所有类别均失效的条款汇总


✓ 关于 RoHS 豁免条款
豁免条款是欧盟 RoHS 指令中的重要组成部分。豁免条款分别列于附录Ⅲ和Ⅳ中,其中附录Ⅲ是针对所有电子电气设备应用的豁免,附录Ⅳ则是专门针对医疗和监控设备应用的豁免。
✓ 关于 RoHS 豁免条款的有效期
豁免条款到期前,企业或行业组织可以向欧盟委员会申请延长豁免有效期(提前 18 个月),欧盟委员会应对收到的延期申请进行评估,并决定是否对豁免条款进行延期或修订。
若无相关方提出延期申请,则该条款到期自动失效;
有企业或行业组织提出延期申请,在官方评估期内该条款仍然有效;
- 若批准延期,则官方会给出新的有效期;
- 若豁免条款延期申请被驳回或豁免条款被撤销,该条款将自决定之日起 12 至 18 个月失效。

美国
America
美国 CPSC 认定亚马逊对第三方卖家销售的危险产品负有责任
2024 年 7 月 29 日,美国消费品安全委员会(CPSC)一致裁决,亚马逊在其“亚马逊履行”计划中扮演的角色使其成为《消费品安全法案》(CPSA)监管下的“分销商”,并对通过该平台销售的数十万种危险产品承担责任。这一裁决对在线市场产品安全监管具有重要意义。
CPSC 的裁决针对亚马逊销售的超过 40 万件存在“重大产品危险”的商品,包括不符合易燃性标准的儿童睡衣、一氧化碳探测器及缺乏适当触电保护的吹风机。亚马逊承认相关产品存在重大危害,但此前辩称对第三方供应商通过“亚马逊履行”计划销售的产品不承担法律责任。然而,CPSC 驳回了亚马逊的论点,认为亚马逊作为分销商,应对这些产品负责。
根据裁决,亚马逊需制定并提交建议计划,通知购买者和公众有关产品危害,并提供退款或更换。CPSC未要求亚马逊在销售前对产品进行测试。亚马逊表示将上诉,但 CPSC 认为亚马逊的警告措施不够充分。
对其他在线市场的潜在法律影响:此裁决可能为其他电子商务网站树立重要先例,表明在线市场不仅是中间商,而是分销链中的责任方。这意味着网络零售商可能需承担与传统零售商相同的产品安全义务。

印度
India
印度恢复星标和标签冰箱二维码功能
印度能源效率局(BEE)通知,自 2024 年 5 月 22 日起,冰箱(无霜和直冷)的二维码功能已恢复。所有冰箱(无霜和直冷)的制造商和许可证持有者请注意,BEE 的星标和标签(S&L)计划下的二维码实施将从2024 年 6 月 10 日起生效。
2024 年 5 月 22 日之后,恢复冰箱的二维码功能对消费者有以下好处:
1. 信息透明度提高:消费者可以通过扫描二维码获取冰箱的详细能效信息和其他相关数据,增加了购买决策时的信息透明度。
2. 能效水平验证:二维码提供了一种快速验证冰箱能效等级的方法,确保消费者购买到符合能效标准的产品。
3. 促进节能产品选择:通过直观展示产品的能效数据,鼓励消费者选择更节能的冰箱,减少能源消耗和电费支出。
4. 产品召回和信息更新:在需要时,制造商可以通过二维码快速发布产品召回信息或进行信息更新,提高沟通效率。
这些好处不仅提升了消费者的购物体验,也推动了整个家电行业向更节能、更环保的方向发展。

英国
United Kingdom
英国发布回收标签要求
2024 年6 月,英国对包装生产商出台回收标签要求,该条例将要求某些类别的企业,包括在英国成立并供应包装产品的进口商,在包装上贴上“可回收”或“不可回收”的标签,并附有规例中指定的标志。制造或进口未填充的供其他企业使用的包装的企业将被要求提供其可回收性的信息。这将为随后填充该包装的企业提供正确的标签信息。确定可回收性的通用方法将向公众开放,以指导企业正确使用对应标签。该条例将给出必须贴标签的包装类型的详细信息,对于医疗和兽医产品有一定灵活性,对某些包装物品(如小包装)存在豁免。

泰国
Thailand
泰国发布便携式充电宝的强制性安全要求法规
2024 年5 月21 日,泰国工业部发布了《便携式充电宝强制性安全要求部长级条例》草案。
该条例草案要求便携式充电宝产品必须符合安全标准TIS 2879-2560。
工业产品标准不包括:
- 内置电池可以为其他设备供电的电气设备;
- 不间断电源系统(UPS)。
便携式充电宝上的标记必须是清晰、耐用、易于理解且肉眼可见的。对标记和标签的耐久性测试必须按照TIS 62368第1 卷的规定进行。
对本条例草案的评论截止日期为2024 年7 月19 日。
本条例草案提议在其在官方公报上发布后的180 天生效,届时将废除2020 年的《便携式充电宝强制性安全要求部长级条例》。
要确保充电宝在泰国市场符合TIS 2879-2560 的安全标准,需要注意以下几点:
1. 了解标准要求:首先,需要详细了解TIS 2879-2560 标准的具体要求。这可能包括电池类型、充电和放电特性、过充和过放保护、短路保护、过热保护等 。
2. 产品设计:确保产品设计符合上述标准的所有技术要求,包括电池化学、电子保护电路、外壳设计等。
3. 合规性测试:产品需要通过认可的第三方实验室进行测试,以验证其符合TIS 2879-2560 标准的所有适用条款。
4. 获取认证:将测试报告和产品提交给泰国工业标准协会(TISI)进行审核,以获取必要的认证标志。
5. 正确标记产品:确保产品上有清晰的标记,包括所有必要的安全信息和使用说明,这些标记需要符合TIS 62368标准的耐久性测试 。
6. 持续监控:即使产品已经获得认证,也需要持续监控产品质量,确保生产过程中的一致性和持续合规性。
7. 市场监管:了解泰国市场监管的最新动态,确保产品更新能够及时响应任何法规的变更。

亚太经合组织
Asia-Pacific Economic Cooperation
亚太经合组织发布电池储能系统(BESS)的最佳实践指南
2024 年5 月,亚太经济合作组织(APEC)发布电池储能系统(BESS)标准的最佳实践指南。该指南得到澳大利亚、印度尼西亚、日本、新西兰、菲律宾、新加坡、中国台湾和泰国等经济体的积极参与,旨在推广电池储能系统(BESS)标准的最佳实践,以促进安全性、能源适应性和可持续性,加强区域能力建设。
APEC 经济体虽多样,但共同致力于加速清洁能源转型。BESS 作为应对可再生能源间歇性的关键解决方案,其重要性日益凸显。本项目适时提升了经济体在标准和一致性基础设施方面的能力,为更安全地实施BESS 项目奠定了坚实基础。
项目分为三个阶段:第一阶段开展研究,评估各经济体BESS 标准实施情况;第二阶段举办研讨会,弥补知识差距;第三阶段发布知识报告,为后续行动提供参考。
2010 年11 月,项目第二阶段的研讨会吸引来自14 个APEC 经济体的60 多位代表参与,共同探讨BESS 领域的标准和一致性倡议,分享全球BESS 市场发展的最佳实践,并讨论降低公共安全风险的策略。
该项目揭示了 BESS 安全领域的差距与机遇,为 APEC 经济体利益相关方提供了合作平台。未来,互认安排、统一标准和技术指导将成为合作重点,以确保全球 BESS 市场的安全性。

国际标准化组织
International Organization
for Standardization
ISO 发布循环经济词汇、原则和实施指南
2024 年5 月,国际标准化组织(ISO)发布ISO 59004 标准,作为 ISO 59000 系列标准的重要组成部分,推动全球向循环经济转型。ISO 59004 为各类组织提供了全面的指导,旨在通过资源循环利用,支持全球实现联合国2030年可持续发展议程的目标。
当前,全球线性经济模式导致的资源枯竭、气候变化和生物多样性丧失等问题日益严重。ISO 59004 倡导的循环经济模式,强调自然资源的可持续管理和更新,为解决这些问题提供了有力支持。

瑞典
Sverige
TCO 认证第10 版全面升级,电子电器行业迎来更严格标准
2024 年6 月,TCO 认证官网发布了第10 代认证标准。此次更新主要涉及气候、循环、物质和供应链四大方面,旨在:减少 IT 产品对气候的影响;
● 改善工人的工作环境;
● 减少有害物质的使用,
● 推广更安全的替代品。
一、TCO 认证
TCO 认证是世界领先的IT 产品可持续性认证,目前已有包括华硕、戴尔、惠普、联想、微软和三星等在内的 27 个知名品牌的产品完成了TCO 认证。这些品牌的广泛参与,也进一步彰显了TCO 认证在全球 IT 产品行业中的影响力。TCO 认证标准涵盖物质使用、循环利用、社会责任和环境责任等多个方面,旨在推动 IT 产品行业的可持续发展。每三年,TCO 认证都会更新其标准,以适应不断变化的行业需求,推动 IT 产品行业的持续改革。
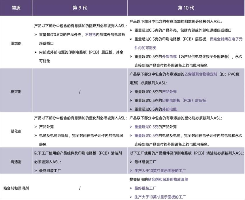
二、第9代与第10代标准对比
针对物质使用方面,第10代提出了更为严格的要求:
TCO 认证可接受物质清单(ASL)新增稳定剂类别:TCO 认证产品必须使用列入 ASL 的稳定剂。
评估范围扩展至外部电缆:随产品交付的外部电缆必须使用列入ASL 的阻燃剂、稳定剂和塑化剂。
更安全的工艺化学品:最终组装工厂和显示面板工厂必须使用列入ASL 的清洁剂,并提交粘合剂和润滑剂的成分信息。
下图中列出了部分第9 代与第10 代标准对比,供参考:

三、TCO 认证可接受物质清单
TCO 认证的 ASL 是为了配合 TCO 认证要求建立的可接受物质清单。
TCO 认证使用 GreenScreen® for Safer Chemicals 和ChemFORWARD 评估方法识别更安全的阻燃剂、稳定剂、塑化剂和清洁剂。
经GreenScreen 授权分析机构评估获得 Benchmark-2、-3 或-4 分数,或经ChemFORWARD 授权分析机构评估获得 A、B 或C 等级的物质,可以被添加到 ASL 中,获准用于认证产品。
四、第10 代认证申请和升级指南
第10 代TCO 认证标准已于2024 年6 月11 日正式发布,申请人自2024 年 8 月19 日起,可提交第10 代认证申请:首批第10 代证书将于 2024 年12 月 4 日公开发放。
如果希望获得首批证书,申请人需要在2024 年10 月1 日前完成资料准备并提交申请。
第9 代将被逐步淘汰,但申请人仍可在2024 年12 月3 日之前申请第9 代TCO 认证:
第9 代证书的申请将仍以正常速度(5 个工作日)处理,审核通过后将立即发放证书。
如果同时申请第9 代和第10 代认证,并承诺于2024 年12 月 4 日取消第9 代证书,则第10 代证书将免费发放。
第10 代TCO 认证标准发布前已经获得的第9 代证书:
在证书有效期内仍然有效,并可延长至最终截止日期,即2026 年12 月 3 日。
在2024 年12 月4 日之前申请将第9 代证书升级至第10 代,将获得15%的换证优惠,证书有效期也将延长一年。
建议企业自行检查产品原料信息,确保满足第10 代认证的新增要求,及时完善资料,准备第10 代认证的申请。
五、TCO ASL 列入TCO ASL 列入是 TCO 认证流程中最重要的一个环节,一般企业在准备TCO 认证资料之初便会审查原材料是否被TCO ASL 列入。
第10 代认证中将需要列入TCO ASL 中的物质进一步扩大,对申请TCO 认证的企业和原材料供应商也提出了更高的要求。

加拿大
Canada
加拿大 NRCAN 就耗能产品包括电视机、计算机、空气净化器、壁炉、热水器和热泵的能效要求启动公众咨询
2024 年6 月24 日,加拿大自然资源部发布了一系列技术公告,就正在考虑的下列产品的新能效要求/修订能效要求启动咨询程序。咨询过程中收到的反馈意见将为下一步能效法规的修订提供参考。
以下技术公告涵盖了第19 项修正案所考虑的产品:
- 燃气炉和燃油炉(商用)--(2024 年6 月)
- 电视机 -(2024 年6 月)
- 地源热泵(包括水泵/水-盐泵)--(2024 年6 月)
- 电动机--(2024 年 6 月)
- 烤箱--计划于2024 年秋季推出
- 空气净化器--(2024 年 6 月)
- 燃气干衣机--(2024 年 6 月)
- 计算机房空调--(2024 年 6 月)
- 泳池加热器和泳池泵电机--(2024 年6 月)
- 人造门窗产品(门窗和天窗)--(2024 年 6 月)
- 不间断电源(UPS)--(2024 年6 月)
- 回收通风机--(2024 年 6 月)
- 热水器(热泵和商用热水器)--(2024 年 6 月)
请有关各方查阅上述技术公报,并在2024 年9 月13 日前提交意见。

菲律宾
Philippines
菲律宾发布关于最低能效准则MEPP 和处罚 2024 年第 DC2024-05-0016 号通告
2024 年6 月10 日,菲律宾能源部发布了一份部门通知,对产品最低能效准则(MEPP)DC 2020-06-0016 进行了修订。
更具体地说,修正案规定了以下条款:
- 产品最低能源性能(MEPP)应由菲律宾能源计划技术工作组成员(TWG)每3 年审查一次,或在必要时提前审查,对 MEPP 的任何调整应始终以提高能源效率或改善产品能源性能为依据(第8 节修正案);
- 伙伴计划涵盖的高耗能产品须符合附件 A 所载的能源表现标准(第9 条的修订),包括定速和变速 RAC、灯具、冷冻器具、电视机、节能装置、洗衣机,以及显示器/监视器;
- 根据附件 B,对违反 MEPP 的行为处以行政罚款和处罚(第11 条修正案)。
本通告将于2024 年6 月25 日生效。
菲律宾 NTC 开放Wifi 6E
2024 年7 月 5 日,菲律宾全国过渡委员会(NTC)发布了002-07-2024 号通告,并于2024 年 7 月20 日生效。该通告明确了针对WIFI 6E 的开放频段和测试要求如下:


沙特
Saudi Arabia
海湾标准组织G-Mark 测试报告的新规定已正式执行
海湾标准组织(GSO)对测试报告的新规定自2024 年 7 月30 日起生效,在此摘取重点内容再次提醒:
1. 测试结果的最长接受期限。
一般而言,只有在制造商向指定机构申请G-Mark 认证之日时不超过 3 年的测试结果才被视为有效。
从即日起,用于海湾地区型式认证的测试结果,如果是在自实际测试之日起不超过三年的时间内获得的,则视为有效。该期限从实验室测试报告中明确说明的测试完成并出具测试报告之日算起。
2. 测试报告与申请认证产品的可追溯性。
测试报告应明确列出申请G-Mark 的制造商、品牌和型号。
生产地点(工厂),如在测试报告中标明,应与认证申请中的信息一致。
测试报告应包含足够的测试产品照片资料,以便指定机构识别申请认证的产品(型号),特别是家族型号或系列型号。
3. 产品标识声明(PID)。
如果测试报告与申请的产品型号不一致,则应提供产品标识声明(PID 或 DOI),说明申请认证的产品与测试产品之间的相关性、相似性和差异,包括相关测试结果的所有测试报告的参考引用。
PID/DOI 应由代表制造商的授权人或其授权代表(如技术负责人或高层管理代表)在显示公司名称和地址的正式信函上签署。
海湾G-Mark 更新注册系统
自2024 年7 月27 日起,以下更新已在海湾符合性追溯标志注册系统(CTS)实施并生效
1.证书状态自动更新
证书将在证书到期日或标准到期日自动暂停。
证书将在证书到期日或标准到期日后6 个月自动终止。
电子邮件,含被暂停或终止的证书清单将发送至相关邮箱(EO 联系邮箱、EO 授权用户和 NB 授权用户)。
2.被代证书的状态更新
证书续证,新证书发布时,旧证书状态将更新为“已取代”。
3.每月邮件通知
将向相关联系邮箱(EO 授权用户和 NB 授权用户)发送电子邮件通知,通知内容如下:
3/6/9 个月内即将到期的证书。
标准在3/6/9个月内失效的证书。
4.电子证书
产品型号说明(如果有)将显示在型号旁边的括号中。
5.产品公示列表的本土化
产品品类名称将显示阿拉伯语。
6.产品公示列表明细
当证书被暂停、终止或撤销时,产品公示页将显示以下信息:“产品没有有效的符合性证书"。当证书被暂停、终止或撤销时,产品公示页将显示以下信息:“产品没有有效的符合性证书"。
沙特宣布实施 EMC 要求
沙特阿拉伯标准组织(Saudi Arabian Standards Organization,SASO)对电气产品的EMC 要求已于2024 年5 月17 日实施。符合该法规的要求可以通过制造商的DoC(符合性声明)来验证,该声明应符合法规中提到的标准(这是一个在批准过程中需要考虑的额外要求,类似于RoHS)。
SASO EMC 要求具体包括以下内容:
1. 涵盖范围:SASO 的EMC 技术法规将涵盖除以下产品外的所有电气产品的EMC 要求:
● 无线电设备和电信终端设备
● 空中导航设备及其备件
● 业余爱好者使用的电信设备
● 专家用于研发目的的
● 电子板医疗设备
● 设备的辐射电磁场太低,不会对其他电磁场造成干扰。
2. 合格评定程序:法规旨在规定设备电磁兼容性的标准要求并确定供应商应遵守的合格评定程序,确保产品符合保护用户环境、健康和安全的基本要求,并促进市场监督程序。
3. 供应商合格声明和EMC 测试报告:根据合格评定程序,沙特进口商在Saber 平台申请清关证书PCOC 和SCOC时,应提供供应商合格声明和EMC 测试报告以证明产品满足技术法规。
4. 具体标准:以下是一些具体的EMC 相关标准:
- SASO IEC 60947-6-1: 低压开关设备和控制设备 - 第6-1 部分:多功能设备 - 转换开关设备
- SASO IEC 60947-6-2: 低压开关设备和控制设备 - 第6-2 部分:多功能设备 - 控制和保护开关设备(或设备)(CPS)
- SASO IEC 60974-10: 电焊设备 - 第10 部分:电磁兼容性(EMC)要求
- SASO GSO IEC 61000-3-2: 电磁兼容性(EMC) - 第3-2 部分:限制 - 谐波电流发射的限制(设备每相输入电流 < 16 A)
- SASO IEC 61000-3-3: 电磁兼容性(EMC) - 第3-3 部分:限制 - 公共低压供电系统中电压变化、电压波动和闪烁的限制,适用于额定电流 <= 16 A 每相且不受条件连接的设备
- SASO IEC 61000-3-11: 电磁兼容性(EMC) - 第3-11 部分:限制 - 公共低压供电系统中电压变化、电压波动和闪烁的限制 - 额定电流 <= 75 A 且受条件连接的设备
- SASO IEC 61000-3-12: 电磁兼容性(EMC) - 第3-12 部分:限制 - 连接到公共低压系统的设备的谐波电流限制,输入电流 > 16 A 且 <= 75 A 每相
- SASO IEC 61000-6-1: 电磁兼容性(EMC) - 第6-1 部分:通用标准 - 住宅、商业和轻工业环境的抗扰度
- SASO IEC 61000-6-2: 电磁兼容性(EMC) - 第6-2 部分:通用标准 - 工业环境的抗扰度
- SASO IEC 61000-6-3: 电磁兼容性(EMC) - 第6-3 部分:通用标准 - 住宅环境中设备的发射标准
- SASO IEC 61000-6-4: 电磁兼容性(EMC) - 第6-4 部分:通用标准 - 工业环境中设备的发射标准
- SASO IEC 61000-6-5: 电磁兼容性(EMC) - 第6-5 部分:通用标准 - 用于电站和变电站环境中的设备的抗扰度
- SASO IEC 61326-1: 测量、控制和实验室用电气设备 - EMC 要求 - 第1 部分:一般要求
- SASO IEC 61326-2-1: 测量、控制和实验室用电气设备 - EMC 要求 - 第2-1 部分:特定要求 - 敏感测试和测量设备的测试配置、操作条件和性能标准,用于未受EMC 保护的应用
- SASO IEC 61326-2-2: 测量、控制和实验室用电气设备 - EMC 要求 - 第2-2 部分:特定要求 - 用于低压配电系统中的便携式测试、测量和监测设备的测试配置、操作条件和性能标准
- SASO IEC 61326-2-3: 测量、控制和实验室用电气设备 - EMC 要求 - 第2-3 部分:特定要求 - 具有集成或远程信号调节的传感器的测试配置、操作条件和性能标准
- SASO IEC 61543: 家用和类似用途的剩余电流动作保护装置(RCDs)- 电磁兼容性
- SASO IEC 61547: 一般照明设备 - EMC 抗扰度要求
- SASO IEC 61557-12: 低压配电系统中的电气安全,电压高达1000V 交流和1500V 直流 - 用于测试、测量或监测保护措施的设备 - 第12 部分:性能测量和监测设备(PMD)
- SASO IEC 62020: 电气附件 - 家用和类似用途的剩余电流监测器(RCMs)
- SASO IEC 62052-21: 电能计量设备(交流) - 一般要求、测试和测试条件 - 第21 部分:计费和负载控制设备
- SASO IEC 62053-11: 电能计量设备(交流) - 特定要求 - 第11 部分:机械式电能表(0.5、1 和2 级)
- IEC 62053-21: 电能计量设备 - 特定要求 - 第21 部分:静态电能表(0.5、1 级)
- SASO IEC 62053-22: 电能计量设备 - 特定要求 - 第22 部分:静态电能表(0.15、0.25 和0.55 级)
- SASO IEC 62053-23: 电能计量设备 - 特定要求 - 第23 部分:无功电能(2 级和3 级)。
5. 实施日期:该技术法规的实施日期为2024 年5 月17 日。
6. 供应商符合性声明表(SDOC):所有电磁兼容性技术规定下的相关产品贸易商在通过SABER 平台申请产品符合性证书PCoC 时,都须根据要求提交供应商符合性声明表SDOC。

印度尼西亚
Indonesia
2024 年 5 月13 日, 印尼 SDPPI 发布了关于短距离设备 (SRD) 技术标准的 2024 年第260 号法令。
这项新法规包括以下设备的频率分配:
- 用于433-434.79 MHz 和2400-2483.5 MHz 频段的射频识别RFID
- 超宽带 (UWB)
- 无线个人局域网 (WPAN),频段为 314-316MHz、433-434.79MHz、920-923MHz
- 无绳电话
- 无线电力传输 (WPT)
- 智能交通系统 (ITS)
- 169.400-169.475 兆赫频段的辅助听力设备
- 216-217 MHz 和402-405 MHz 频段的医疗设备
- 57-64 GHz 频段的雷达传感器设备
本法令将于规定日期90 天后,即2024 年 8 月12 日生效。

海地
Haiti
海地 CONATEL 发布合规提醒
海地国家电信委员会(CONATEL)于2024 年6 月13 日发布了通知,提醒设备制造商、实验室和认证机构,电信、IT 和电子产品必须提交给CONATEL 批准。

巴拉圭
Paraguay
巴拉圭CONATEL 修改国家频谱分配
2024 年7 月,巴拉圭国家电信委员会(CONATEL)通过第 1752/2024 号决议修改了国家频率分配计划(PNAF),为移动服务分配了3300-3700兆赫的频段。PNAF为3300-3400兆赫频段、3600-3700兆赫频段和3400-3700兆赫频段的使用确定了主要任务,并对3300-3700兆赫频段进行了以下修改:
Sub banda A:3300-3350 MHz(50 MHz)
Sub banda B:3350-3400 MHz(50 MHz)
Sub banda C:3400-3450 MHz(50 MHz)
Sub banda D:3450-3500 MHz(50 MHz)
Sub banda E:3500-3550 MHz(50 MHz)
Sub banda F:3550-3600 MHz(50 MHz)
Sub banda G:3600-3650 MHZ(50 MHz)
Sub banda H:3650-3700 MHz(50 MHz)

智利
Chile
智利延长冰箱能效测试协议适用期限
2024 年6 月19 日,智利国家电力和燃料安全局(SEC)发布了第26093 号电子决议。该决议修改了家用冰箱、冰柜和冰箱-冰柜组合的能效测试协议PE N°1/17/2:2015 的生效日期。
根据智利法律 Nº 18.410 和相关的法规,SEC 负责制定和执行能效、安全和其他质量标准的测试和试验,以确保电气、气体和液体燃料产品符合规定的要求。2019 年,SEC 批准了能效测试协议PE N°1/17/2:2022,该协议自2022年9 月11 日起生效,并取代了之前批准的协议。
由于目前能效标签的格式尚未由能源部确定,能效测试协议PE N°1/17/2:2022 的实施被推迟,直到能源部发布能效标签格式。因此,需要延长PE N°1/17/2:2015 的适用期限,以保持市场产品的认证和销售。
决议还指出,为了给制造商和进口商足够的时间来适应新的测试要求,并确保产品的顺利认证和销售,决定将PE N°1/17/2:2015 的终止日期从2024 年6 月30 日延长至 2025 年3 月31 日。
这份电子决议的主要目的是修改家用冰箱、冰柜和冰箱-冰柜组合的能效测试协议PE N°1/17/2:2015 的生效日期。原协议的终止日期为2024 年 6 月30 日,现决定将其延长至2025 年3 月31 日。这一延期的原因是目前能效标签的格式尚未由能源部确定,因此需要保持之前协议的效力,以确保市场上的产品能够顺利获得认证并销售。此外,决议还考虑了制造商和进口商需要足够的时间来适应新的测试要求。
文档中提到的法律和条例主要是关于智利国家电力和燃料安全局(SEC)的职责和权力,以及与电气、气体和液体燃料产品相关的安全、能效和质量标准。具体来说,智利法律 Nº 18.410 是关于建立SEC 的有机法律,而 Decreto Supremo Nº 298, de 2005 则是关于电气产品和燃料认证的条例。此外,还有2019 年 SEC 的6、7 和 8 号决议,这些都与产品的安全认证和能效测试协议有关。

越南
Vietnam
越南发布 2024 年强制认证清单
2024 年3 月,越南电信部(MIC)发布了新版强制认证清单02 /2024/TT-BTTTT,此清单将取代去年5 月发布的04/2023/TT-BTTTT。
强制实施日期:2024 年5 月 15 日
主要变化:
1.以下去年发布的4 份新标准,更新到新版强制认证清单里:
QCVN 55:2023/BTTTT:SRD 9kHz-25MHz 射频标准
QCVN 117:2023/BTTTT:2G, 3G, 4G 射频标准
QCVN 111:2023/BTTTT:E-UTRA FDD 中继设备射频标准
QCVN 110:2023/BTTTT:E-UTRA FDD 基站射频标准
特别留意:
旧版标准下的证书在有效期内可以继续使用。
但旧证下的2G/3G 终端设备(手机除外)在有效期内最多使用到2024 年6 月30 日,7 月 1 日之后,MIC 不再接受2G/3G 终端设备(手机除外)的新申请;
2.汽车雷达(76-77GHz),移除技术规范QCVN 124:2021/BTTTT,只保留QCVN 18:2022/BTTTT 射频EMC的要求;
3.无线充设备,移除了射频的要求,保留QCVN 96:2015/BTTTT EMC 的评估;
4.TV 产品如果使用同一个Chassis 含调谐器,主集成电路IC 以及软件/软体三部分,可共用这部分测试报告。
5.适配器随整机出货时要求搭配整机一起测试QCVN 132:2022/BTTTT(安规标准)。
6.新版明确指出清单里的部分产品如笔记本电脑,平板,台式机,TV 等,如果是进口单位或者个体自用,而且数量不超过 3 台,可豁免MIC 认证。
越南发布手机比吸收率 (SAR) 技术法规
越南信息与通信部(MIC)于 2024 年4 月25 日发布了一份通告草案,颁布了关于移动电话比吸收率(SAR)的国家技术法规。
该通知草案将于2025年7月1日生效,届时进口和国产移动电话必须符合国家技术法规 QCVN 134:2024/BTTTT的要求,方可在越南销售。该通告草案可在此处查阅,并在2024 年6 月25 日前公开征求意见。
比吸收率(Specific Absorption Rate,简称SAR)是一个衡量人体组织吸收无线电频率(RF)能量的指标。以下是 SAR 的一些关键科学原理和概念:
1. 无线电频率能量:当手机或其他无线设备发射信号时,它们会发射无线电频率(RF)能量。这种能量可以被人体组织吸收。
2. 吸收率:SAR 是一个度量单位,用来表示单位时间内单位质量的人体组织吸收的RF 能量。通常以瓦特每千克(W/kg)为单位。
3. 计算方法:SAR 的计算涉及到复杂的生物电磁学模型,通常通过模拟或实验测量来确定。计算方法包括:
- 模拟计算:使用计算机模拟来预测人体组织在不同频率和功率下的RF 能量吸收。
- 实验测量:在实验室环境中,使用人体模型(如液态或固态的人体组织模拟物)来测量RF 能量的吸收。
4. 安全标准:许多国家和国际组织都设定了SAR 的安全限值。例如,美国联邦通信委员会(FCC)规定,手机的SAR 限值为1.6 W/kg(头部)和0.08 W/kg(身体其他部位)。这些限值是基于科学研究和健康风险评估确定的。
5. 影响因素:SAR 值会受到多种因素的影响,包括:
- 设备类型:不同类型的无线设备(如手机、平板电脑、无线耳机等)可能会有不同的SAR 值。
- 使用方式:设备与人体之间的距离、使用时间等也会影响SAR 值。
- 频率:不同频率的RF 信号在人体组织中的传播和吸收特性不同,因此SAR 值也会有所不同。
6. 健康影响:虽然目前没有确凿的科学证据表明低水平的RF 暴露对健康有长期影响,但一些研究表明,长期高剂量的RF 暴露可能与某些健康问题有关。因此,限制SAR 值是预防潜在健康风险的一种方法。
7. 合规性测试:为了确保无线设备符合SAR 限值要求,制造商通常会进行严格的测试,并在设备上标明其SAR值。消费者也可以通过查看设备说明书或制造商网站来了解设备的SAR 值。
国内产品想要符合越南的QCVN 134:2024/BTTTT 技术法规,可以遵循以下步骤:
1. 获取法规文档:首先,掌握QCVN 134:2024/BTTTT 技术法规的具体内容,了解法规对手机 SAR 的具体要求和其他相关标准。
2. 产品测试:确保产品按照法规要求进行测试。这可能包括对手机的SAR 值进行测量,以确保不超过规定的限值。
3. 合规性评估:可能需要由认可的第三方实验室进行产品测试和合规性评估,以证明产品符合所有适用的标准。
4. 认证申请:根据法规要求,向越南信息通信部(MIC)提交认证申请,并提供必要的测试报告和其他相关文件。
5. 标签和文档:确保产品上有适当的标签,包括法规要求的所有必要信息,并且随产品提供符合性声明或其他所需文档。
6. 市场监管:了解并遵守市场监管要求,确保产品在越南市场上的合规性。
7. 持续监控:即使产品已经获得认证,也需要持续监控法规的更新和变化,确保产品始终符合最新的法规要求。

东非共同体
East African Community
东非共同体 (EAC) 发布家用制冷器具和空调能效法规
2024 年6 月11 日,东非共同体国家(肯尼亚、乌干达、坦桑尼亚、卢旺达、布隆迪、刚果、南苏丹)向世界贸易组织提交了《东非标准草案:“DEAS 1213:2024,家庭及类似用途的空调器具—最低能效性能—要求,第一版”》和《“DEAS 1214:2024,家庭及类似用途的制冷器具最低能效性能—要求,第一版”》。
公众咨询期从通知开始起为期60天。
东非共同体国家提交的这些标准草案主要针对家庭及类似用途的空调和制冷器具的最低能效性能要求。具体来说:
1. 空调器具:针对家庭及类似用途的空调器具,草案提出了最低能效性能要求,以确保这些设备在提供适宜的室内环境的同时,也能尽可能地减少能源消耗 。
2. 制冷器具:对于家庭及类似用途的制冷器具,同样设定了最低能效性能要求,鼓励制造商提高产品的能效,促进节能减排 。
这些标准的制定旨在提高家用电器的能效,推动绿色消费,同时响应全球对于环境保护和可持续发展的倡议。通过设定能效标准,可以引导消费者选择更加节能的产品,减少能源消耗和碳排放,对环境保护产生积极影响。
对此,出口东非地区的家电制造商可能要注意以下几点:
1. 满足最低能效标准:制造商需要确保其生产的空调和制冷设备满足DEAS 1213:2024 和 DEAS 1214:2024 标准中规定的最低能效性能要求 。
2. 产品测试与认证:产品可能需要经过认可的实验室进行能效测试,并获取相应的认证标志,以证明符合新标准 。
3. 技术升级与创新:制造商可能需要进行技术升级和创新,以提高产品的能效,这可能包括采用更高效的压缩机、改进的隔热材料和优化的系统设计 。
4. 标签与说明书:产品需要有清晰的能效标签和说明书,向消费者明示产品的能效等级和使用维护信息,以便于消费者做出明智的购买选择 。
5. 市场监管遵守:制造商需要遵守东非共同体市场监管的要求,确保产品在销售过程中符合所有市场准入规则 。
6. 环保制冷剂的使用:标准可能会对制冷剂的类型和用量提出要求,鼓励或要求制造商使用对环境影响更小的制冷剂 。
7. 产品回收和处理:制造商可能需要建立产品回收和处理机制,对废旧家电进行妥善处理,减少对环境的影响 。
这些要求将有助于推动东非地区的家电制造业向更加节能和环保的方向发展,同时也为消费者提供更高能效的产品选择。

埃及
Egypt
埃及为家电提供能效标准合规宽限期
2024 年5 月21 日,埃及贸易和工业部长发布了第142 号决定,给予某些工程和化学产品的生产商和进口商12个月的宽限期,以遵守埃及标准规范。
该决定为第(1:3)条款下的项目提供了12 个月的宽限期,包括以下标准:
ES 7821 – 家用电器的能效 - 测量和计算电动风扇能效的方法
ES 374 – 家用电器及类似产品的能效 - 无冷冻功能的冰箱、带冷冻功能的冰箱和冷冻箱能耗测量和计算方法
ES 537-1 – 家用电器风扇和调节器 - 第一部分:性能测量方法
ES 4758 – 牙科 - 牙科椅
ES 7090 – 汽车及其拖车用充气轮胎的统一批准要求
ES 6910 – 洗涤剂的基本要求和数据卡
ES 273-3 – 氯酸钠 - 第三部分:分析试剂、要求和测试方法
该决定于2024 年 5 月22 日生效。这些标准可以从埃及标准和质量组织的官方网站购买。
第142号决定可以通过以下几个方面帮助提高能效标准:
1. 宽限期提供:给予生产商和进口商12 个月的宽限期,以适应和符合新的或更新的能效标准,确保平稳过渡到更严格的能效要求。
2. 明确标准要求:通过指定具体的埃及标准(ES),明确了各类产品需要满足的能效要求,如家用电器的能效测量方法和计算方法。
3. 促进技术升级:鼓励制造商采用更高效的技术和设计,以满足更高的能效标准,推动产品创新和升级。
4. 监管和合规性:加强监管,确保所有在市场上销售的产品都符合规定的能效标准,提高整个行业的能效水平。
5. 信息透明:通过官方渠道提供标准的可获取性,增加信息透明度,让生产商和消费者都能清楚地了解产品应满足的要求。
通过这些措施,第142号决定有助于推动埃及及其它相关国家在提高能效、节能减排和可持续发展方面取得进展。